|
マニアindex まにあ?おたく? |
| 6.Reciprocating Detector 検波回路の製作 |
ローノイズ レシプロケーティング検波回路の製作
昔の本に、 Reciprocating Detector という検波回路が載っていました。 HOME
略してRD。
グーグル先生に聞いても、出てきません。
日本では、実用化した人が居ないか?僅かの人しか知らないのか?。
名前は、R.S.Badessa。
これが、一部説明されているURLです。
""「往復検出器」は、MITのRS Badessaによって設計されました。RDは、キャリア合成の基準信号を備え、外部bfoを必要としません。回路は、受信した平均信号レベルに比例してbfoレベルを自動的に調整するという点で、従来の検出器よりも優れています1972年3月にアマチュア無線で初めて導入されたRDは、いくつかの変容を遂げました。""と書いてあります。
静かな受信機がほしかったんです。低雑音/ローノイズな!!
トランジスタは、何にしようかな。
いつものように、 えいやっ の回路は、以下の様になります。

CW AM SSB DSB NBFM が、検波出来る?
本当かいな?
低雑音な検波回路だそうである。
マサチューセッツ大学で、DSSC(Double Sideband Suppressed Carrier)の復調用に考案されたそうです。
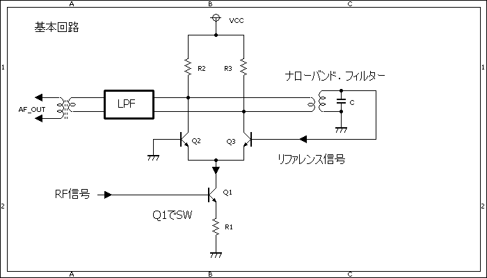
基本回路です
復調に、キャリア発振が必要ない。復調信号からリファレンス信号を作り出し、スイッチ。
受信信号が強い時は、リファレンス信号が強くなり、弱い時は、リファレンス信号が弱くなる。
結果低雑音。シャーというノイズがない
持続時間の短いイグニッションノイズや、雷のバリッには、リファレンス信号の生成が追いつかないので、抑圧効果がある。
調べると、いいこと尽くめなのに、日本語の資料がありません。
回路図中、点線で囲まれた所は、Qの高い回路ですが、Xtalの代わりにセラミック発振子では、だめなのか?

以前作ったSSBトランシーバは、IFが8MHzなので、フィルタ部の変更をします。
検波回路だけ組み込んで、比較してみようとの思惑。
Xtalを.455MHzから8MHzに交換です。
VCの隣の500Pのコンデンサは100Pに取り替えます。
10mHは、1mHと交換します。
LM741の手持ちが無かったので、取りあえず4558で代用。

上の回路では、455のままです。
さて、動作はしたのですが。TransがIFTなので、R23の両端電圧がA-B間の電圧の3.5倍ギリギリです。
トリマCは、取り外してIFTのコアでピークを出しました。4倍位になり、OKです。
Q2とQ5がアンバランスの様でHfeをそろえました。
ついでに、Q3とQ4もHfeをそろえ、どうやらOKの様です。
コモンモード出力の打ち消しは、OPアンプのR18かR19で調整。
Q7 Q8 のバイアス回路は、重要です。歪み 安定度 弱信号レベル パルス性ノイズに対する抑圧効果 すべてに関わってきます。
だいたいのプリント基板イメージ。
検波回路だけでは、音が出ません。
参考回路として、オペアンプで作る(オペアンプで出来るIF回路)455KHzIFアンプ。
二段作ると、丁度いいあんばいです。
参考AGC回路です。
ここで、気づいた人も居るかと思いますが.....。書いた本人は、気づいていませんでした。
このAGC回路に間違いが有りました。正誤表です。長年回路をいじっていると、すべていい加減になってしまうものです。失礼。
作ってみて、なるほどなーー 一般に同期検波は、IF信号と同じ周波数の発信器が必要です。
この回路は、受信信号から発信器無しに自分で作り出しています。
しかも、受信信号の強さに合わせる様にです。
これには、Qの高いフィルター回路を利用してです。何と、合理的な事か。
IF回路には、フィルターが元々必要ですから!
いい加減な発想から始まった試験回路の製作でしたが、意外によく受信出来ます。
今や、巷にあふれかえるノイズ。
市街地ではノイズでS9常時振る高感度の無線機を使い続けるしかない環境です。
ひょっとしたら、今はやりのSDRや、デジタルIFの受信機より高性能なものが作れる予感がします。
ノイズレベルより低い信号を受けるのは、広い帯域を使ってしまうスペクトラム拡散しかないと思っていました。
ノイズブランカ 効きません。
デジタルノイズブランカ 少し効きます。
でも、待てよ。
このように、違った視点も必要な気がします。
PLLのノイジーな環境に慣れてしまったアマチュア無線家は、発想の転換期と思ってしまうのは。考えすぎかな?
書きかけです。つづく・・・・・・・・。