|
マニアindex まにあ?おたく? |
| 9. FM変調のステレオ化 |
アマチュア無線で、高音質の通信を追求するには?
バブルの時代を過ぎても相変わらず、通信は音の品質が悪い状態が続いています。
当時は、どの周波数に出ても大勢の人であふれていました。混んでいたのです。
ナロー化が進みました。
ところが、現在スマホの普及により 若者は、無線通信に興味を示さなくなりました。
どの周波数も、ガラガラです。特に田舎では、運送業に乗っ取られています。
閑古鳥が鳴いている今こそ、実験研究のチャンスのはずです。
HOME
こんな、年寄りだらけのアマ無線界に新しい風が必要です。
年配のJARL諸氏。お金儲けにいそしむJARD。無線界の発展の為に考えを変えませんか?
メーカー製の無線機。メーカー製のアンテナ。お決まりの電波形式。それでないと許可しないなんて?
いつの間にか実験研究が、出来なくなってしまいました。
皆で、アマチュア憲章何ぞ忘れたよー....って。聞こえてきます。
一部の人間は、不当な制限から脱出したいと思う事も有る。
ひとは、悪法も法だと言う。
実験、研究が出来る余地も無くされ、バンドプランだけに、形骸化された文字だけが残っている。
従順な方は、高音質の通信が出来ない電波形式を使い、いい音だとか、悪い音だとか、言い合ってる。
そもそも、音声の帯域は、3KHzまででは無く、耳に聞こえる周波数の範囲が、妥当だと思う。
十分な信号強度では、A3 AM 又は F3 FMが高音質を確保するのに、都合が良い。
帯域が許すなら、AD変換し、デジタルのまま送信も良いと思う。
まずは、FMで挑戦です。
周波数の安定は、PLLシンセサイザー方式でVCO発信を使い、変調を掛けます。
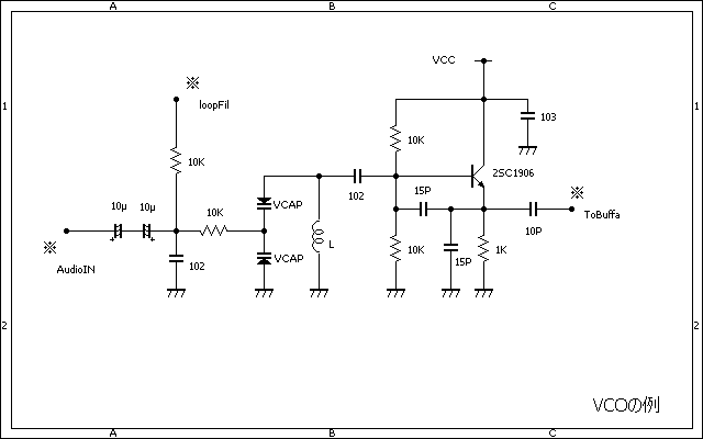
VCOの例
周波数変調は、VCOが良い。
水晶に変調しよう。は、駄目です。
良い音で受信するには、巷にあふれているFMチューナーや、ステレオコンポなどを利用しましょう。
押し入れに、古い物が眠っているかもしれません。復活させましょう。
クリコン(クリスタルコンバーター)を作って、アマチュアバンドを受信出来るようにします。
何十年か前に手に入れたFM送信ユニットを利用します。
※PLL回路と、VCOのみ利用します。
ステレオ変調回路は(IC)、特性が悪いので部品を取り外します。OPAMPを4558に取り替えます。

FMステレオの仕組み
L、Rの信号の帯域を15kHzまでで制限します。
プリエンファシスを50μsに設定します。
[(L+RとL-Rの信号を作ります。)
(L-Rの信号をつかって38kHzの周波をもつキャリア信号をAM変調します。
これによりAM変調ですから38-15=23kHzから38+15=53kHzまでの帯域をもつ 信号になります。)
(19kHzの周波数の信号(パイロット信号)とL+RとAM変調されたL-Rの信号を 足します。)]
実際には、38kHzをスイッチする方式なので、和とか、差とか考えなくても、コンポジット信号が、できあがります。
それに19kHzのパイロット信号を足す。
こうすると 20Hz-15kHz,19kHz,23kHz-53kHzという帯域をもった信号 (ステレオコンポジット信号)ができあがります。
このコンポジット信号が、L+Rを基本にして19kHzがないとモノラル、 あるとステレオとなる基準信号です。
変調帯域幅
±100kHzで200kHz
アマチュア無線の場合
電波の型式 F3E = 40kHz 周波数変調:アナログ信号の単一チャネル:電話(音響)
平成21年3月17日 総務省告示第125号 (平成27年1月5日施行)
昭和のデータは、リンクは有るものの削除されていました。
ガラガラのお空なのに、未だにナロー信仰。とっくに根拠が無くなったのに!!
どうも、40kHzに押さえる必要がありそうです。放送の五分の一。
19kHzと38kHzは、変更出来ませんので、無変調でもパイロット信号(10%)があるのでギリギリです。
38kHzのL.R差信号又は、L信号R信号を乗せられません。
実験、研究の為に、是非許可願いたいものです。
ステレオコンポジット信号発生器の例
コンポジット信号波形
1KHz片チャンネル入力時

シンクロのゼロ点が少しずれていました。失礼
変調器 53Kフィルター 1W送信部

右下の古い茶色基板は、38KHzと19KHzを発生し38KHzをSWして、コンポジット信号を作っています。
53Kフィルターは、シールドケースに入っています。電源トランスから一番遠くしてあります。
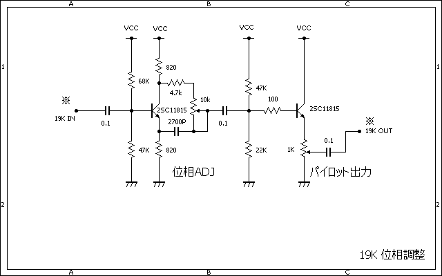
パイロット信号位相調整回路
やはり、チャンネルセパレーションとか、位相歪みとかを追求すると、それなりの回路を組まないと駄目の様です。
スイッチング用に使うダイオードは、1S1588が超優秀でありました。1S2076も良さそうです。
ショットキーは、立ち上がりは早いけれど直線性の良い物が見つかりません。
ダイオードを八つ使う回路例では、1S306を使った昔のNHKの変調器を見たことがあります。(MSG-211F)1974年頃~
送信部のスプリアスを測定

-60dBには、届いていない様です。
クリコン付の、FMチューナーでモニターすると、自分の声が素敵に聞こえて来ます。
コンポジット信号には、フィルターが必要です。
インダクターのキリの良いのは、470Ωで設計した2mHです。
オーディオ信号は、600Ωで扱うのが普通ですが、今回は470Ωを採用しました。
スペアナ等で、38KHzの偶数又は奇数の高調波が-50dB以上出ている場合は、インダクタに、Cを入れキャンセルします。
LPFのCを調整して、シンクロスコープでの観測波形を理想に近づけます。(上記写真コンポジット信号波形の様に)
自作無線機の免許申請。敷居が高すぎる様です。スペアナを持っている人は、そう多く有りませんし
毎年、校正に出せるお金持ちは、少数派でしょう。
回路図又は、ブロックダイヤグラム、送信系統図、試験の目的、スペアナでのスプリアス測定データ等々
後、何が必要ですか?
許可が下りるかどうか?多分無理。年寄りには、残り時間が少ないのです。ダミーでの漏れ電波で伝搬試験は、出来ません!
今後、アマチュアが活躍出来るとすれば、新しい電波型式と、新バンド解放ぐらいでしょうか?
書きかけです。つづく・・・・・・・・。