|
マニアindex まにあ?おたく? |
| 8. 50MHzバンドで2MHzシフトの中継は出来るのか |
少年時代、山の上に八木アンテナを二つ持っていき、反対向きに設置するとどうなるか?
山の向こうとQSO出来る?出来るのか?真剣に考えていた。
でも.........。同じ周波数は、中継出来ない。
※50MHzバンド2MHzシフト用バンドパスフィルター考察と製作 HOME
送受信周波数が2MHzしか離れてないので、分離する事を考えて見る。
送信用は二段、受信用は三段構成にする。手持ちのウナギの寝床は、大き過ぎるので小型の物を考えて見る。
Qを適切にえらべば、送信10Wでも問題が無さそう。目標60dB以上の分離度。無理そう。
L1 L2は、π型LPF C1~C4は、51PF。
この回路は、1/4λ回路で、π型LPFと同じ回路。51MHz同調と、53MHz同調の相互影響を避けるため挿入。
6mバンドで1/4λの同軸ケーブルでも良いが、長すぎるので不採用です。
Qの大きさで、各コイルの帯域が決まる様だが、LC 3段構成は、計算ではなかなか決められない。
HiL LoCでは、Qは下がる。
LoL HiCでは、Qは上がる。
電力を通す場合、結合コンデンサを大きめにするとロスが少なくなる。どうして?
カットアンドトライで決めるしか無さそう。なるべく太い線で、コイルを巻こう。
6mBPF

写真撮影後、コイルの巻き数を減らし良いところを検討した。パスバンド帯域を合わせる為。
古いタイトバリコンを使ったので、接触不良が多少有った。今時なかなか手に入らない部品だ。
大容量のピストントリマが欲しくなる。
ウナギの寝床を使わなくても、小型でも何とか実用になるようだ。
+10dbμ程度の信号BPFのANT側に入力し、送信側に10Wの電力を入れても受信信号は、変化しません。
LC共振回路のインピーダンス何ぞ測定しようも無いが、計算では出てくる様だ。
仮に、1KΩで 0.3μH 33Pの場合 Q=10.48 50.58MHz
0.6μH 16Pの場合 Q=5.16 51.37MHz
Qが、倍位になる。
調整
1.ANT端子にダミーロードを接続。
2.ダミーの測定用端子(-20dB)(-40dB)などにシンクロを接続。
3.51MHz端子にアンテナアナライザーを接続。
4.シンクロの波高を最大にバリコン調整。SWRがほぼ最低である事を確認。
5.アナライザーの周波数を±2MHz程度振る。SWRディブ点が二つ有るときは、結合コンデンサの容量を減らす。
6.同調点で、SWRが下がらない場合は、結合容量が少なすぎなので、容量を増やす。
7.数ワット程度の電力を入れロスを見る。90%~80%程度出ればほぼOK。
53MHz側も同様に調整。こちら側は、受信用なので、ロスの測定は不要。
※50MHzバンド2MHzシフト用
6mRPT回路 発信回路とアンプは、書くのが面倒くさいので割愛しました。
回路中12.7MHzのアンプは、オーバーゲインなので、FETのソース抵抗を増やして合わせる事。
何の参考にもならないと思うが、内部の画像です。
シールドのかけらも無いのに大丈夫?
ポイントだけは、押さえて有りますよ。
6mRPT内部
内部画像中、左側は受信RFアンプミキサー14MHZアンプ
中心よりやや右は、送信ミュート用に、10.7MHz IF DET SQL基板。バラックです。
一番下側は、2MHz局発。8MHzの水晶発振をTTLで四分周。LPFで、波形整形。
左から二番目は、局発。
中継器を使う場合、アンテナが重要。帯域を確保しなければならない。
最近、51/145/433MHz帯スリーバンドアンテナが多くなったが、専用アンテナでないと帯域の問題に苦しむと思う。
5/8λのGPなどが、使いやすい。50MHzで2MHzの帯域は難しいので、シンプルなアンテナがおすすめ。
ゲインを考えないなら、AWXアンテナが良い。
この中継設備は、一般に言われているレピーターではないのです。ヘテロダイン方式です。
強い電波は、強く。弱い電波は、それなりに中継してくれます。
送信ミュート回路を組み込んだので、ノイズを送信することも有りません。
待機電力も今風に言うと、ちょー少ない。
自宅で、ハンディなどで使うのがよさそうです。
くれぐれも、山の上に置こうなどとは考えない事。
現在ダミーロードでの運用は、完璧。満足のいくものが出来上がりました。
少年時代からの夢の完成です。430MHzのレピーターを目指した訳では無いのです。
出来るか、出来ないか?がとっても大事なのです。
アマチュア無線憲章を思い出せ!何てことは、言いません。
暇なじいさんの遊びですよ。
アンテナをあっちと こっちに向ければ中継出来るかなとか、山の上にアンテナ二本持っておいとけば、明日から遠くと出来るかな?
若かりしころ、ローカルのガキんちょと、毎晩ラグった記憶を思い出しています。
ケースに蓋をしたところ。
あくまでも、実用になるのか検証してきましたが、何とかなる事が解りました。
板金工作の腕がもっと有れば、BPFフィルターももっと格好良く作れた。
因みに、山の上でアンテナあっちこっち向きにして繋いでも、麓から電波は、何処にも届きません。
山までの距離がある場合山岳屈折で、届きます。
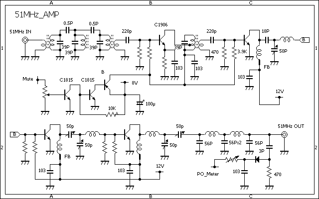
参考51MHzアンプ回路
-----------------------------------------------------------------------------------------
さて、今回は、2MHzシフトの中継機でしたが、1MHzシフトの方が使い勝手が良いとの意見が多いので
問題点と、解決手段を考えてみます。
(1)アンテナの帯域は、送受信差が1MHzだと何とかなるので、広帯域アンテナでなくても良い。
(2)第一IFが、第二IFに近いので、分離しにくくなる。(10.7MHzに対して1MHzの差しかない)
(3)局発を一つ増やして、スプリアスイメージ対策と、各段の他周波数の回り込みを減らす。
DBMの追加と、OSCの追加。
左側のメーターは、Sメーター。右側は、送信出力。
真ん中のVRが並んでいるのは、AFボリューム、スケルチ、送信ミュートなどです。
改造の中身です。

10.7MHzの第二IFより、8MhHz離れた第一IFで、分離OKに成りました。
このままでは、不安定な装置になってしまうので
受信系の回路に AGC を掛けて、安定化します。
回路図 (AGC部分の抜粋です) は、以下。
AGCが、適切に掛かっている場合は、10.7MHzのIF出力が下記の様な波形になる心配は、有りません。
大入力時の不適切な波形
各増幅段のベースに入っている抵抗は、使用するトランジスタにより、加減する事。
加える電圧でベース電流が変化するので、電流で決定しなければなりません。
少しずつペース電流を上げて行くと、アンプのゲインが上がり始めます。
最大値を超えると、ゲインが下がり始めます。
最大値から上のゲインが下がるあたりを、AGCとして、使用しています。
トータルゲインが多いので、一段毎にキッチリと、ベース電流を調整します。
残るは、BPF。
有りました。有りました。押し入れの奥に!
何メガ用かは解りませんが、400Mに、使おうと思っていた銀メッキのBPFです。
もったいないが、今後使う予定も無いので、思いっきり中心に控えている太いパイプを切り取ってしまいました。
容量少なめのバリコンで、Qの微調整を帯域を見ながら頑張ってみます。
50PF位のタイトバリコンを、私に貢いでくれる人いないかなー?
Qを上げるために、コイルを減らすとバリコンの容量が足りなくなります。 しかし
送信側は、パラレルにセラミックコンデンサーは、駄目です。
送信すると発熱し、同調点がずれてきます。
エァートリマコンデンサをパラにします。
BPFの調整で、気づいた事がいくつかあります。
先に、三段のBPFは、解らないと書きました。
Qを少し上げるために、2ターンほど巻き数を減らした時の事です。
当然、結合容量を増やさなければなりませんので、取りあえず1PF増やした時です
ピークの山が二つ出る位になったのに、ロスが増え、出力が増えません。
当然出力最大点のSWRが下がらない状態です。インピーダンスも、低く25Ωぐらいです。
山二つのBPF特性は、狙ってないので、結合容量を減らしました。
もっと、ロスは、増えインピーダンスも上がらず??
二段のBPFでは、結合容量の調整で、出力最大点とSWR インピーダンスもほぼ良い状態に出来るのに?
タップの位置では調整出来ない事が、以前から解っているので、1ターン目は変えません。
仕方が無いので、RX側にはアンテナコネクタとタップの間にリトマーCを入れました。
あっという間に、SWRは下がりインピーダンスも50Ω。
その後
インピーダンスマッチと出力最大点、結合容量でピークの山の位置を何度も繰り返す羽目になりました。
三段BPFは、挙動が不可思議ですね。
一カ所いじると、色々変わります。
何処かいじる度に、バリコンの微調整をするので、つまみを回す指がいたい!!
Qの測定の-3dBと違い、測定電圧(50Ω)の半値幅で性能を確認しましょう。
1MHzシフト用を新しく作ってみました。
真ん中の基盤は、50MHzの1MHz上側のPLL受信用局発。
中央やや右の仕切り版より右側は、51MHz送信部。
回路全体の利得が、ややオーバーしたので、51MHz送信部初段は、ゲート接地のアンプに変更。
52MHz受信の初段は、目的外の(送信電波)大きな信号に対処するためゲート接地のアンプに変更。
AGCは、簡単な回路で、IF初段のみで対処。
最新の回路図です
書きかけです。つづく・・・・・・・・。